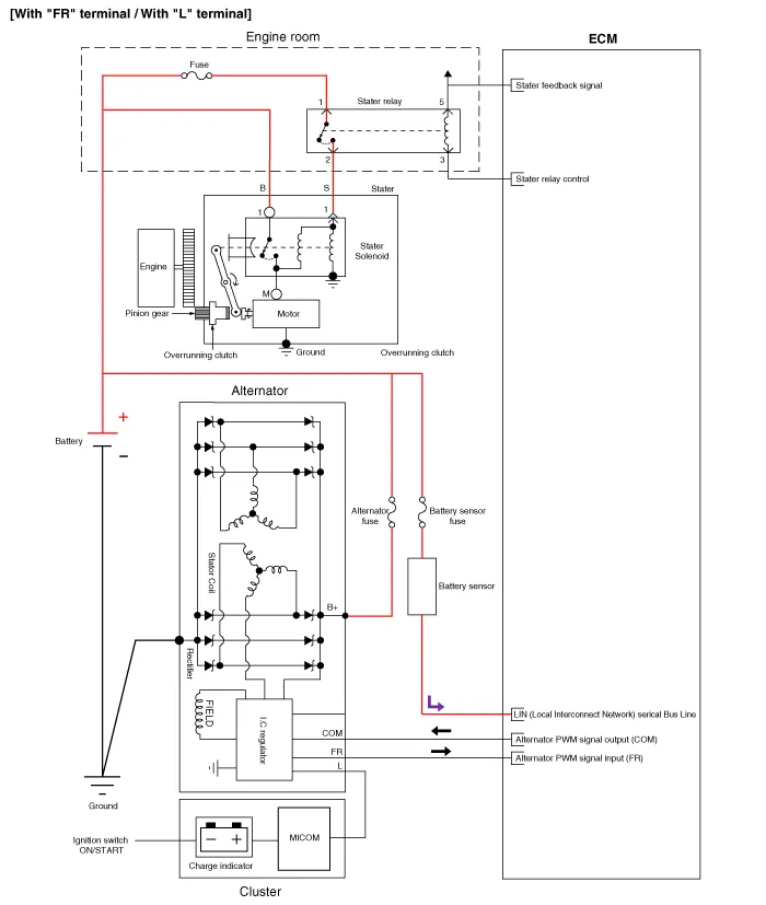
| Circuit Diagram |


Description The charging system includes a battery, an alternator with a built-in regulator, and the charging indicator light and wire.
Inspection Inspection Item • Battery efficiency inspection • Battery voltage inspection • Charging voltage insptection • General inspection • Terminal tightening state inspection • Engine/ transaxle ground state inspection • Wiring harness ground state inspection • Electrical Specified Value Inspection • Vehicle parasitic current inspection • Battery capacity inspection Battery Efficiency Inspection • Check that the battery cables are connected to the correct terminals.
Description and operation Description The auto defogging sensor is installed on the front window glass. The sensor judges and sends signal if moisture occurs to blow out wind for defogging. The air conditioner control module receives signal from the sensor and restrains moisture and eliminate defog by controlling the intak
Inspection Tolerance Compensation Tolerance compensation compensates for the error margins of around view video that occur due to the installation tolerance when the four cameras that comprise the SVM system are installed. You must carry out tolerance compensation if you do any of the following.